易游娱乐 易游体育 YY易游

易游娱乐城- YY易游体育官方网站- 体育APP《旅游学刊》 赵 阳等:旅游产业的集聚是否促进了其能值增长? ——基于我国地级单位面板数据的实证研究

发布时间:2025-10-18 09:33:20  浏览:

  易游体育,易游体育官网,易游体育平台,YY易游,YY易游体育官网,易游体育网址,易游体育入口,易游体育注册,易游体育下载,易游体育app,易游体育app下载,易游app,易游官方网站,易游娱乐体育旅游产业的集聚是否促进了其能值增长? ——基于我国地级单位面板数据的实证研究

  [摘 要]我国体育旅游产业正处于快速扩张阶段,但如何实现经济、社会与环境效益协同发展,仍需从产业集聚现实特征与影响机制展开深入研究。文章基于2019—2023年全国地级单位面板数据,融合产业集聚与能值分析理论,构建双因素固定效应模型,系统探讨了体育旅游产业集聚对产业能值增长的影响效应与机制。研究发现:1)体育旅游产业集聚对能值具有显著正向作用,但在不同生命周期阶段表现出异质性和倒U形特征;2)空间、市场与技术集聚均正向影响能值增长,其中,市场集聚效应最为显著;3)协同创新对集聚-能值关系具有显著调节效应,表明资源整合与知识共享可增强集聚溢出效益;4)当前政策影响效应存在异质性与时滞性,对外交流政策显著正向调节集聚-能值关系,产业规划类政策呈现滞后作用,政策组合效力仍偏补救性。基于此,文章提出分阶段优化集聚模式、推动示范项目市场转化、构建协同创新体系及完善政策引导机制等建议。该研究从体育旅游产业生态运行视角出发,在指标体系构建和数据处理方法上进行了有益探索,创新性地实现了对体育旅游产业生态绩效的量化研究。

  2024年5月17日,全国旅游发展大会提出“加快建设旅游强国”,标志着旅游业已由传统消费产业迈入国家战略性支柱产业新阶段。体育旅游作为体旅融合发展的典型实践,在冰雪旅游、“村超”、“村BA”、城市路跑、电竞赛事等现象级实践中迅速发展,已由单一活动向集群化、生态化体系演进。国家通过设立“示范基地”“精品项目”等政策机制,逐步构建起体育旅游项目开发与集聚引导并重的发展格局。中国旅游研究院预计,体育旅游产业到2026年总规模将达3.88万亿元,该产业已成为拉动区域经济、优化城乡结构、丰富体旅消费的重要引擎[1]。然而,产业高速扩张也带来诸如资源浪费、设施空转、项目重复与区域失衡等结构性问题,暴露出集聚效益释放不足和融合路径不清等现实挑战。因此,如何实现体育旅游产业从规模扩张向质量提升转型,已成为推动旅游业高质量发展的关键议题[2-3]。

  在推动产业绿色转型和高质量发展背景下,能值分析理论为系统评价产业生态绩效提供了重要支撑。该理论由美国生态学家Odum于20世纪80年代提出,通过这一综合分析方法,不同性质能量转化为统一标准下的能值,从而提供公平可比尺度,用以全面、客观地评估产业生态真实贡献,进而评价其绩效及可持续发展水平[4]。近年来,能值方法已被广泛应用于区域经济、生态旅游与城乡规划研究。例如李志龙等基于能值理论评价了武陵山片区旅游生态化水平,分析其空间异质性,指出旅游生态化水平应涵盖经济发展、社会进步和环境保护[5];江平和张杨结合能值理论和生态足迹,评价鄂西生态文化旅游圈可持续发展状况,计算了生态足迹、人均生态赤字和人均生态承载力等指标[6];李洪波和韦妮妮研究了武夷山1979—2014年旅游流,发现其旅游系统经历了前增速期、增速期和后增速期3个阶段,并计算了输出能值与投入能值的差异[7]。综上,能值理论正逐步成为衡量旅游生态绩效、推动绿色转型的核心工具。

  然而,能值理论在体育旅游领域的系统性应用仍显不足,现有研究多集中于资源开发[8]、集聚演化[9]、耦合机制[10]与发展潜力[11-13]等方面,在产业数据层面存在指标模糊、统计不足等问题[14],缺少全国尺度实证检验,尤其对产业发展社会与环境价值关注较少[15-16]。为此,本研究拟基于2019—2023年全国地级单位体育旅游产业面板数据,结合产业集聚与能值分析理论构建实证模型,深入探讨产业集聚对产业生态化水平(即产业能值)的影响及其异质性。可能的边际贡献有3个方面。1)构建体育旅游产业研究理论体系。整合产业集聚、协同创新与能值理论,系统阐述体育旅游集聚在经济、社会与环境方面的综合溢出效益,细化不同集聚模式下创新传导与政策支持作用路径。2)概念与方法创新。引入产业能值以揭示体育旅游高质量发展动力机制,融合大数据挖掘与文本分析方法,探索性地在全国尺度上系统刻画体育旅游产业的生态绩效与集聚特征,拓展产业绩效评估新路径。3)丰富理论应用情境。在服务导向型产业背景下拓展能值分析理论应用边界,为其补充产业集群、产业生命周期等分析维度,为生态经济学方法在体育旅游领域落地提供理论与实证基础。

  1 理论分析与研究假设1.1 体育旅游产业集聚促进产业能值提升的逻辑机理分析

  本研究基于产业生态理论界定体育旅游产业:一个以赛事、景区、线路或目的地等为核心吸引物,以满足游客身体活动、休闲娱乐与空间流动需求为驱动力,兼具经济、社会与环境多重效益的产业生态系统及其服务活动集合。分析对象特指中国各地级行政单位体育旅游产业集群总和。在体育旅游产业研究语境下,界定其生态化水平与能值为同一关系,并将其定义为对体育旅游产业生态系统可持续发展状况的综合性评价。能值分析作为一种综合评估方法,可将异质要素统一转换为能值单位,提供衡量可持续性的标准化尺度。不同于传统以太阳能为基准的计算方式,本文采用货币单位衡量资源利用效率与系统绩效,通过剔除地区生产总值、财政支出与人口等规模因素,更准确地反映体育旅游产业集群内部资源转化效率与生态协同水平。

  当前,关于产业集聚对产业绩效(产业能值)影响研究可归纳为3个主要方向:一是探讨集聚效应存在性,二是分析集聚与产业绩效之间函数关系,三是研究集聚效应异质性。在集聚效应存在性方面,大多数研究认为,产业集聚显著促进了产业绩效的提升。Porter指出,产业集聚能提升区域企业获取创新要素的能力,从而增强产业绩效[17]。Caragliu则在欧洲高新技术产业中发现,产业集聚显著促进了区域创新[18],柳卸林和杨博旭基于中国数据研究也证实了这一结论[19]。然而,也有少数研究表明集聚效应不显著,例如龚新蜀等[20]、程中华和于斌斌[21]指出,在某些情境下,产业集聚未能显著提升技术反馈效应或绿色生产率增长,这揭示了产业集聚效应可能具有复杂性与争议性。

  关于产业集聚与其绩效之间关系,部分学者揭示了集聚效应非线性特征,主要表现为线性关系和倒U形关系共存。Lee和Sohn发现,新兴产业集聚与区域创新绩效之间呈倒U形关系[22]。陈劲等指出,在集聚程度较低时,专业化集聚能够促进创新,而集聚程度过高时则产生抑制作用[23]。曹允春和王尹君进一步验证了集聚对创新的门槛效应,表明集聚程度低时促进创新,超过某一临界值后则转为抑制创新[24]。除集聚与绩效关系非线性特征外,研究还关注集聚效应的异质性。学者们探讨了集聚模式、集聚程度以及产业与区域差异对集聚效应的影响。陈劲等发现,低集聚程度时,专业化集聚有助于创新,而高集聚程度时,多样化集聚能更好地促进创新[23]。行业差异也显著影响集聚效应,曾鑫峰和黄海燕通过对长三角地区体育产业的研究发现,制造业集聚对全要素生产率有负向影响,而服务业集聚则对其具有促进作用[25]。

  综上所述,尽管早期研究普遍认为产业集聚能够提升区域创新绩效,但随着研究深入,产业集聚对产业绩效的影响逐渐展现出更为复杂的非线性关系和异质性效应,促使学者们更为关注产业特征与区域要素禀赋对集聚效应的调节作用。体育旅游产业作为服务性产业,其集聚效应可能处于线性关系的初期阶段。鉴于此,本研究将产业能值作为产业绩效的替代表征,并结合结构-行为-绩效范式(structure-conduct-performance,SCP)构 建 基 准 模型,综合考虑经济、政策、环境、市场以及产业内部因素,探讨体育旅游产业集聚对产业能值的影响。基于此,提出以下假设:

  空间集聚指体育旅游产业及相关机构在特定区域内的地理集中,促进市场主体之间的紧密联系和高效沟通,降低信息与交通成本,典型形式包括产业园区和自贸区等。空间集聚可能有助于政府制定针对性政策以支持产业创新,如税收优惠、基础设施建设、审批简化等,并且政策支持与集聚效应相互促进,形成自上而下与自下而上双向推动作用。例如麻学锋等指出,市场规模与政府政策交互作用显著影响湘西地区旅游产业集聚变化[27]。同时,企业在空间集聚区内更易与其他企业及部门合作,推动体育旅游产品和服务创新,从而增强集聚区产业链条协同效应、吸引企业与劳动力集中、促进资源优化配置、形成集聚区整体品牌效应。例如王会宗等发现,体育产业集聚对企业创新有积极影响,尤其在东部沿海地区创新溢出效应更为显著[28]。提出研究假设:

  市场集聚指产业链上下游企业及相关组织因市场需求驱动,在特定区域内集聚,形成紧密的市场合作与分工,如集文化、商贸、体育、旅游于一体的综合度假休闲目的地。市场集聚可能强化了企业竞争意识,通过规范化市场管理机制,以良性竞争促进能值提升。例如Schumpeter指出,竞争驱使企业通过技术创新超越现有行业领导者,创造新市场机会[29]。市场集聚还可能促进企业间合作,如共享基础设施、联合推广以构建整体品牌。例如王节祥等研究江苏宜兴环保产业集群“环境医院”模式,总结出产业集群合作共赢的可持续发展路径[30]。基于此,提出以下研究假设:

  技术集聚是指相关技术、知识和创新资源在特定区域内的集中,推动跨行业和跨领域的技术合作与整合,促进协同创新。技术集聚能够推动科研机构与企业的广泛合作,以市场需求为导向开展科研工作,从而为市场输出有效的技术、人才,推动产业可持续发展。例如楚应敬和周阳敏分析企业、高校及科研机构的研发创新投入面板数据,发现企业与高校通过加强技术合作,可以缩短寻找创新伙伴和实现知识共享的时间,促进快速高效的创新成果产出[31]。基于此,提出如下研究假设:

  协同创新也是体育旅游产业集聚影响产业能值的重要传导机制。从定义上看,协同创新是指体育旅游产业链上的各类创新主体(如企业、高校、科研机构、政府、金融机构等)通过跨边界合作,共享想法、信息、知识、技术、机会、人员和资源,优化创新资源配置,提升创新效率,实现成果共创共享的战略性行为。从产业生态理论视角出发,协同创新是系统运行中不可或缺的关键要素;而在产业组织理论框架下,其作为企业活动的重要表征,构成了产业集聚作用于产业绩效的重要路径机制。体育旅游产业具有高度的融合性与互动性,其系统结构呈现出典型的多元主体协作特征。因此,协同创新不仅是集聚区内资源整合与知识耦合的表现形式,也是在产业演进过程中推动系统能值增长的关键力量。

  体育旅游产业的协同创新过程往往呈现出阶段性与累积性特征。一方面,协同创新可通过整合企业间的知识链与技术链,构建长期稳定的合作机制,增强集聚区系统运行的韧性[32];另一方面,其效应往往具有滞后性,即创新成果通常需要经过一定时间的积累、试验与转化,方能对产业能值产生实质性影响。同时,协同创新过程本身也可能反向强化产业集聚,形成“集聚-创新-绩效-再集聚”的正向反馈机制。已有研究表明,协同创新对区域产业竞争力、要素集聚与创新平台构建具有积极意义,特别是在高能级集聚区(如自贸试验区、特色小镇)中,更有助于加速资本、技术与人才等高端要素的空间集聚[33-34]。因此,协同创新不仅是促进产业生态系统良性演化的重要支点,也可能成为体育旅游产业集聚效应释放的重要催化因子。基于此,提出如下研究假设:

  为深入探讨体育旅游产业集聚与产业能值之间关系,本研究构建了面板数据双向固定效应模型,设定参数与表达式如式(1)(以下简称“产业生态模型”)。

  式(1)中,i表示336个地级行政单位中的某一个体;t表示2019至2023年期间的某一年份;lnIEit是地级行政单位i在t年的产业能值自然对数值;IAit是地级行政单位i在t年的产业集聚总得分;Cit是影响产业能值的一系列控制变量;β0是常数项,β1是产业集聚的影响系数,β2是控制变量的影响系数;μi是个体固定效应;vt是年份固定效应;εit为随机误差项。

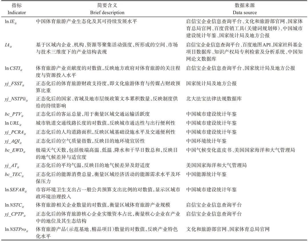
  本研究以中国体育旅游产业为研究对象,重点探讨产业集聚对产业能值提升的影响效应及其作用机制。产业生态模型式(1)中涉及的指标定义及其数据来源详见表1。在剔除港、澳、台、海南省三沙市及河北省雄安新区后,最终调研样本涵盖地级行政单位,包括自治州、地区、盟、直辖市及地级市,2019—2023年间的有效样本总量为1680条。

  注:变量名称的变体反映了对应的正态化处理方法,例如lnIEit表示对数化处理,yj_FSSTit表示Yeo-Johnson变换处理,bc_PTVit表示Box-Cox变换处理;未加标识的变量表示未进行正态化处理。

  本研究将产业能值选为被解释变量,由于该原始指标偏度3.733(0,显著右偏),因此,采用其自然对数形式以改善非正态特征。产业能值基于能值分析理论和熵值法综合计算,涵盖能值产出率、能值货币比率、能值交换率、能值投资率和能值输出比等基础指标[5,35-36],旨在全面评估体育旅游产业的资源利用效率与可持续发展水平(表2)。能值产出率、能值货币比率等基础指标由体育旅游企业数据、文化旅游体育与传媒支出、国家体育旅游示范基地、中国体育旅游精品项目及地区生产总值等原始数据计算得出。数据来源包括启信宝企业信息查询平台、文化和旅游部及国家体育总局、百度关键词规划师、《中国统计年鉴》、各地区公报年鉴以及中国知网大数据平台等。数据时间跨度为2019—2023年,涵盖全国336个地级行政单位(包括自治州、地区、盟和直辖市,但不包括因统计数据不完善而被排除的海南三沙和河北雄安新区)。

  注:(-)表示负向指标;U为产业系统的总能值财富,由可再生资源能值(R)、不可再生资源(LN)与购买和外部来源(IN)的加和计算得到;R指可再生资源能值,本研究中特指各地区所在体育旅游核心企业的实缴总资本;LN为不可再生资源,本研究中特指各地区“中国体育旅游精品项目”和“国家体育旅游示范基地”的累积互联网关注度及其换算价值;IN为购买和外部来源,本研究中特指各地区的文化旅游体育与传媒支出;GDP指地区生产总值;EXP指流入市场能值,本研究中特指各地区“中国体育旅游精品项目”和“国家体育旅游示范基地”的累积数量及其换算价值;C%指体育旅游企业资本占比,即体育旅游核心企业占全行业企业实缴资本比例;N指体育旅游核心企业数量。

  核心解释变量为产业集聚,即体育旅游相关企业、机构和资源在特定区域内的集聚程度。将其操作化为3个维度:空间集聚、市场集聚和技术集聚,并依据熵值法计算不同维度线性加权总和以表征整体集聚水平。初始数据包括体育旅游企业数量、社保参保人数、实缴资本及其经纬度,国家社会科学基金项目数量,体育旅游相关专利数量,以及体育旅游高等院校数量等关键指标。数据来源涵盖启信宝企业信用信息平台、百度地图应用程序编程接口(application programming interface,API)、国家社会科学基金项目数据库、国家知识产权局专利检索及分析系统、中国知网论文数据库等权威渠道(表3)。

  基于2019—2023年中国336个地级行政单位的面板数据,本文在 Python 3.12.7环境下,依托statsmodels(v0.14.2)、linearmodels(v6.1)、scipy(v1.13.1)与scikit-learn(v1.5.1)等主流科学计算库,对模型进行参数估计。以产业集聚(IAit)作为核心自变量、产业能值自然对数值(lnIEit)为因变量,构建双因素固定效应模型M0,随后引入涵盖政策支持、交通设施、环境资源与产业结构等的控制变量,扩展为基准模型M1。结果表明(表4):产业集聚对产业能值具有显著正向影响,在控制相关变量后依然稳健(M0:β=0.172,M1:β=0.125,均在1%水平显著),且模型拟合度明显提升(调整R2从0.082增至0.239),验证了H1。对比分析一次项与二次项模型,尚未发现倒U形集聚效应,说明我国体育旅游产业仍处于集聚促进发展的初级阶段。控制变量中,体育旅游产业贡献度、核心企业实缴资本占比与产品数量均对产业能值增长产生显著促进作用,反映出资本集中、产品供给和结构优化可能是影响集聚效应发挥的重要协同机制;而政策数量与财政支持度未显著,当前政策效果可能受滞后或执行力影响,需要进一步分析。

  注:***、**和*分别表示在1%、5%和10%的水平上显著;数值为标准化回归系数,括号内为稳健标准误。lnIEit指产业能值的自然对数值;IAit指产业集聚;lnCSTIit指体育旅游产业贡献度的自然对数值;yj_FSSTit指经Yeo-Johnson 正态化处理后的体育旅游财政支持度;yj_NSTPliit指正态化处理后的累积政策数量;bc_PTVit指经Box-Cox 正态化处理后的客运总量;lnURLit指城市轨道交通建成线路长度的自然对数值;yj_PCRAit指正态化处理后的人均道路面积;yj_AQIit指正态化处理后的空气质量指数;bc_EWDit指正态化处理后的极端天气天数;yj_ATit指正态化处理后的平均气温;bc_TECit指正态化处理后的能源消费总量;lnSEFARit指市容卫生支出占固定资产投资比重的自然对数值;lnNSTCit指累积体育旅游相关企业数量的自然对数值;yj_CPTPit指正态化处理后的核心企业实缴资本占比;lnNSTProit指体育旅游产品数量的自然对数值。

  在基准回归模型(M1)基础上,进一步构建5个补充模型(表5)。1)使用原始数据(M2)。采用未剔除异常值的数据,并保留因变量原始形式,未进行对数变换,以更完整地反映数据分布特征与产业演化规律。结果表明,即便在包含极端值的条件下,参数估计结果仍保持稳健。2)替换lnIEit(M3~M5)。将因变量分解为经济效益、社会效益和环境效益,揭示产业集聚溢出效应路径。结果显示,产业集聚在3个维度上均表现出显著正向影响,对社会效益的提升作用最为显著,而对环境效应的解释力相对较弱,体现了其作用机制异质性。3)使用子样本(M6)。剔除地区、自治州、盟和直辖市样本,仅保留地级市进行分析,结果显示,地级市样本层面的产业集聚同样显著提升产业能值,增强了结论的普适性和代表性。

  注:***、**和*分别表示在1%、5%和10%的水平上显著;控制变量同M1。

  本文基于理论和统计相关性对工具变量进行了筛选,具体依据包括:一是参考李光勤等对旅游资源禀赋机制分析[54],旅游资源丰度(bc_TRAi)可显著吸引体育旅游企业在空间与市场维度上集聚,具有较强结构外生性,不直接决定产业能值表现;二是目标城市当年是否有中大型企业(实缴资本超过1000万元)注册成立(MLEit),反映市场机会与经济预期,是市场集聚前置条件,而非能值直接决定因素;三是是否存在国家社科基金立项项目(NSSFCit),代表地方在政策研究与知识生产方面活跃程度,与技术集聚高度相关,但其对能值影响具有时间滞后性,主要通过营造制度环境与政策支持间接促进产业能值提升。

  如表6所示,第一阶段回归结果显示3项工具变量均能显著预测产业集聚,第一阶段F统计量为29.684(大于常用阈值10),说明工具变量不存在弱工具问题;模型拟合良好(调整后R2=0.225),满足工具变量的相关性要求。第二阶段回归结果表明,工具变量调整后的集聚变量仍对产业能值产生显著正向影响,且模型拟合度进一步提升(调整后R2从0.239上升至0.266)。HansenJ检验的统计量为5.686,对应p值为0.128(0.1),无法拒绝工具变量外生性的原假设,支持其有效性。综上,2SLS估计结果进一步验证了结论的稳健性,支持本文关于产业组织逻辑与能值演化之间关系的理论假设。

  注:***、**和*分别表示在1%、5%和10%的水平上显著;bc_TRAi指各地旅游资源丰度;MLEit指目标城市当年是否有中大型企业(实缴资本超过1000万元)注册成立;NSSFCit指是否存在国家社科基金立项项目。其余控制变量同基准模型M1。

  对总样本按经济发展、区域环境、旅游资源丰度和市场类型分组,构建回归模型分析产业集聚对产业能值提升的群组异质性效应。结果显示,产业集聚对产业能值的促进效应在各组别均为显著正向,验证了模型的稳健性。不同群组拟合结果揭示了作用机制的情境差异,为体育旅游市场精准发展与政策优化提供了重要启示。

  经济发展水平较高的城市凭借基础设施、营商环境及市场要素优势,体育旅游产业发展更迅速,且产业集聚对产业能值促进可能更显著[56-57]。按城市GDP水平分组,将前25%定义为高经济水平组、后25%定义为低经济水平组,剔除中间样本后构建分组模型分析。研究结果如下(表7):1)虽然高经济水平组中产业集聚系数略高于低经济水平组,但交互项并不显著,说明经济水平提升并非必然增强集聚效应边际产出;2)经济发展可能通过优化市场覆盖范围、提高资本投入效率与资源配置能力等间接机制改善产业运行效率;3)高经济水平城市政策供给对产业能值具有更直接支持作用,而经济发展相对滞后地区则对基础设施可达性与气候舒适性等外部条件依赖性更强,表明集聚效应在不同经济发展阶段实现路径和外部环境要求存在差异。

  注:***、**和*分别表示在1%、5%和10%水平上显著;数值为标准化系数,括号内为稳健标准误;交互项β指产业集聚×分组变量(经济发展水平)的标准化回归系数。

  我国地域辽阔,资源禀赋和产业形态差异显著,对体育旅游产业集聚及其溢出效应影响深远[44,58-59]。1)华中地区产业集聚效应最为显著,可能源于其自然资源禀赋较优、特色化目的地体系完善,在资源开发与保护之间实现了较高水平协调,从而推动了产业能值显著提升。2)核心企业实缴资本占比与体育旅游产品数量在多数地区呈现显著正向作用,特别是在华南、西北和华东地区表现突出,表明地方主导企业与产品供给能力是激发集聚效应和提升产业绩效的关键支撑因素。3)控制变量在不同区域间的表现差异明显:华北地区产业主导企业作用显著,呈现出以市场与企业为核心的企业引领型机制;西北地区尽管资源禀赋独特,但受限于市场容量,其产业发展更依赖产品供给驱动;而华南地区则体现出企业主导能力与资源环境适应性的双重优势,尤其在热带地区(如海南),产业集聚外溢效应更为显著,展现出区域适配性与集聚增益潜力(表8)。

  注:***、**和*分别表示在1%、5%和10%水平上显著;数值为标准化系数,括号内为稳健标准误。

  旅游资源丰度是推动体育旅游产业发展的核心驱动力[54,60]。自然资源(如山地、湖泊)和文化资源(如历史遗址、民族风情)可为体育活动提供独特场景,促进体旅融合业态及市场品牌发展,从而推动产业高质量发展。依据城市旅游资源丰度水平进行分组分析,将前25%城市划为高资源组,后25%城市划为低资源组,剔除中间样本后构建分层模型。研究结果如下(表9)。1)产业集聚对产业能值的促进效应在两组样本中均显著成立,且高资源组的产业集聚系数显著更高,交互项回归结果进一步验证了旅游资源的放大作用,表明优质资源能显著增强集聚效应,提升产业集聚对绩效的边际贡献。2)在旅游资源丰富地区,企业资本优势更易被激活,核心企业实缴资本占比在模型中呈现强显著正向影响,显示出旅游资源与产业组织结构之间的耦合机制。然而,财政投入与政策供给在该组中表现不佳,系数不显著或为负,反映出政府支持在资源富集区干预力度不足且作用机制需要进一步分析。3)旅游资源较弱地区,通达性基础设施(如城市轨道交通)对集聚效应与产业绩效提升作用更为关键,成为突破资源瓶颈的重要抓手;产品数量和企业数量等供给侧变量作用显著上升,表明应通过强化特色产品供给以弥补资源禀赋的不足,激发区域旅游经济活力。

  注:***、**和*分别表示在1%、5%和10%水平上显著;数值为标准化系数,括号内为稳健标准误;交互项β指产业集聚×分组变量(旅游资源丰度)的标准化回归系数。

  基于Gibson三分法[61]Higham和Hinch对体育旅游市场系统梳理[62],结合国内学界对市场结构主流认知,体育旅游因资源禀赋、开发路径与参与方式差异,通常划分为:1)观赛型,如ATP网球大师赛和F1中国赛;2)参赛型,如马拉松和定向越野;3)休闲型,如滑雪、露营和徒步[63]。本研究以“国家体育旅游示范基地”和“中国体育旅游精品项目”名录为检索依据,利用爬虫技术从百度新闻、马蜂窝、小红书、知乎等口碑平台爬取目标城市与体育旅游相关内容,并进行词频分析。依据“观赛型”“参赛型”“休闲型”“怀旧型”等词库类型为内容赋值,将得分比例最突出的类型作为游客认知视角下市场类型的取值。最终,样本数据被拆分为无交叉的3个群组:观赛型(N=285)、参赛型(N=170)和休闲型(N=400),并分别进行建模分析以对比其产业集聚效应异质性。

  结果显示(表10):1)休闲型市场集聚效应最为显著,高度依赖自然生态质量与多样化环境资源,产业运行强调资源保护与绿色协同,节能设施(如城市轨道交通)及生态基础设施对产业能值促进效果尤为显著,体现出生态溢出效应系统性优势;2)参赛型市场集聚效应同样显著,强调个体参与和体验价值,借助赛事组织、专业运营及频繁复购消费特征放大了集聚带动效应,赛事、线路等特色产品成为提升能值水平的重要媒介;3)观赛型市场集聚效应相对较弱,主要依托既有产业基础与资本集中度,以结构性要素(如核心企业与产品规模)为主要驱动,但由于办赛门槛高、投资回报周期长,产业集聚可能更易受到边际效益递减规律干扰。

  注:***、**和*分别表示在1%、5%和10%水平上显著;数值为标准化系数,括号内为稳健标准误。

  产业集群形成是市场集聚、地理集聚和技术集聚相互作用的结果,这三者共同构成了产业集聚核心维度[26],为科学衡量体育旅游产业集聚特征提供了系统性框架。基于此,进一步在M1基础上将3个维度替换产业集聚依次进入模型,构建模型M11~M13以验证H2~H4。结果表明(表11):1)空间集聚效应显著为正(M11:β=0.072,p0.01;M14:β=0.067,p0.01),表明区域密集布局有利于形成集聚协同机制,促使政府加大基础设施投入与产业政策支持,从而在制度保障与区位优势双重作用下推动产业绩效提升;2)市场集聚对产业能值边际贡献最大(M12:β=0.090,p0.01),且在联合回归中仍显著(M14:β=0.073,p0.05),印证了体育旅游市场化程度和要素整合能力是激发集聚效益的关键,可能通过企业间合作网络、品牌共建与产品互补形成良性互动,显著强化产业能值产出;3)技术集聚效应显著(M13:β=0.054,p0.05;M14:β=0.051,p0.1),当前体育旅游技术创新初具集聚效应,尽管系数较小且不稳定,但在绿色设施建设与智能运营方面已开始对能值产生正向驱动。

  注:***、**和*分别表示在1%、5%和10%的水平上显著;数值为标准化回归系数,括号内为稳健标准误。SAit表示空间集聚;MAit表示空间集聚;TAit表示空间集聚。

  为进一步比较不同维度影响差异,将空间集聚、市场集聚和技术集聚同时作为自变量,在加入控制变量的基础上,构建双因素固定效应模型(M14)。研究发现,模型M14调整R2最高(0.241),表明在同时考虑3个维度集聚因素时,对产业能值的解释力最强,进一步验证了集聚机制的多维效应。控制变量方面,体育旅游产业贡献度、核心企业实缴资本占比和产品数量持续显著,表明资本强度与供给侧结构优化仍是集聚效益发挥的重要支撑。综上,体育旅游产业集聚具有多维驱动特性,其中,市场集聚最具推动力,空间集聚提供区位基础,技术集聚则代表未来发展潜力,三者协同作用构成产业高质量发展的关键机制。

  作为体育旅游产业生态模型中的关键传导机制,协同创新实质在于提升系统创新效率。本研究引入Malmquist指数法,构建了体育旅游产业协同创新效率指数,其中,投入指标包括政策数量、文化旅游体育与传媒支出及相关高校数量,产出指标涵盖专利技术与人才培养数量。为检验协同创新是否在“产业集聚-产业能值”关系中发挥调节作用,进一步将协同创新滞后一期全要素生产率(total factor productivity,TFP)及其技术效率(efficiency change,EC)、技术进步(technological change,TC)作为连续型调节变量引入回归模型,并设置其与自变量的交互项进行实证分析。

  结果表明(表12),协同创新对产业生态模型具有显著调节效应,且呈现出明显滞后性。具体而言,TFP和EC模型中交互项分别为0.022(p0.1)和0.041(p0.1),均为正向显著,验证了假设H5。这表明协同创新效率的提升,尤其是技术效率的优化,可通过资源整合、知识共享与要素协同等机制增强集聚区内在发展动力,将空间耦合与信息流通优势有效转化为产业绩效的增长动能。然而,这一促进作用并非即时发生,而是依赖政策、资本与人才等创新要素长期积累与逐步释放。此外,EC模型中调节作用更为稳健,说明技术效率在“协同创新-集聚效应-能值提升”链条中具有更强的现实推动力,能通过提升企业运营效率与协作能力,直接促进能值增长。TC模型中交互项未达显著水平,可能是因为单一技术突破在短期内对产业外部性影响有限,或受制于技术扩散滞后与转化率偏低等现实问题。

  注:***、**和*分别表示在1%、5%和10%的水平上显著;数值为标准化回归系数,括号内为稳健标准误。TFPit-1指全要素生产率;ECit-1指技术效率;TCit-1指技术进步;CIit-1×IAit指交互项,不同模型中分别指代TFPit-1、ECit-1和TCit-1与IAit的乘积。

  4 进一步讨论4.1 基于产业生命周期探讨体育旅游产业集聚的非线性影响效应

  具体来说,通过计算2023年减去体育旅游核心企业注册年限数据,得到企业寿命,并对其进行分箱处理:存活年限不超过3年赋值为1,4~6年赋值为2,7~10年赋值为3,10年以上赋值为4。接着,计算不同寿命类型企业的累积实缴资本占比,并剔除占比区分度不足10%的样本,最终将某一类型企业最高资本占比对应到产业生命周期具体阶段。例如海南海口存活年限为7~10年的企业资本占比高达80%,则该地将被视作产业生命周期成熟阶段。在本研究的数据范围内,产业生命周期指标主要体现为个体特征,并非由2019—2023年的年份特征所划分。

  模型设定方面,本研究使用二次项模型而非Hansen提出的门槛回归模型(简称“H模型”)[67],原因包括:1)理论预设体育旅游产业集聚与能值之间呈倒U形关系,更符合连续变化的逻辑;2)当前数据为2019—2023年的短面板,H模型要求的大样本及样本分割检验条件难以满足;3)研究框架中涉及多维集聚、交互效应等多组模型,二次项模型在拓展性与结构整合方面更具优势。随后根据企业寿命与资本占比,划分不同阶段:初创、成长、成熟和衰退阶段,分别构建了包含一次项和二次项的模型,检验二次项在异质性群组中的影响。结果表明:1)初创与成长阶段,产业集聚对能值有正向影响,二次项无显著性;2)成熟阶段,二次项系数为负,开始出现倒U形演化趋势;3)衰退阶段,二次项系数显著负向,进一步验证了倒U形关系。模型调整后R2均大于0.2,表明模型具备良好的拟合优度,且F检验表明二次项模型在衰退阶段更具解释力。

  为探讨样本群组中二次项效应及产业生命周期不同阶段市场类型情境下模型特征,又构建了12个“生命周期×市场类型”分组模型(表13)。结果表明:1)倒U形非线性关系并非在所有市场类型中普遍存在,仅在初创阶段观赛型市场与衰退阶段参赛型市场中表现出显著特征,即产业集聚在一定程度后开始对产业能值产生边际效益递减影响;2)产业发展初期也可能出现门槛特征,观赛型市场在初创阶段即呈现出显著负向二次项系数,表明部分城市可能在早期即因盲目引入大型赛事而陷入“高起点、低转化”困境。这类城市未能有效将赛事流量与本地文旅产业融合,造成资源错配和产业集聚效益提前衰减,亟须优化赛事承接机制,避免“重投入、轻转化”的路径依赖;3)在参赛型市场衰退阶段,集聚效应呈现负向递减,表明若缺乏产品创新、赛事更新与运营机制改革,该类市场更易遭遇发展瓶颈与集聚过饱和,进而引发环境负荷上升、治理成本加重等外部性问题。地方政府应着重推进产业结构转型与赛事体系优化,以延续产业生命周期并避免系统性退化。

  注:*表示在10%的水平上显著;①表示基于观赛型体育旅游城市数据样本,②为参赛型,③为休闲型;为避免群组样本线性等问题的干扰,控制变量调整为:bc_EWDit,即正态化极端天气天数;lnSEFARit,即市容卫生支出占固定资产投资比重的自然对数值;lnNSTCit指累积体育旅游相关企业数量的自然对数值;yj_CPTPit指正态化核心企业实缴资本占比;lnNSTProit指体育旅游产品数量的自然对数值。

  注:***、**和*分别表示在1%、5%和10%的水平上显著;数值为交互项的标准化回归系数,括号内为稳健标准误;“-”表示因研究期内该类政策缺位,导致无法进行有效参数估计;控制变量同M1。不同类型政策的累积数量可能存在重叠,即同一份政策涉及多个类型时会被重复计数。

  研究有如下发现。1)政策数量结构特征方面,示范项目类和产业规划类政策文本数量最多,具有一定区域集中性,主要分布在贵阳、贵港、福州等地,体现了地方政府对政策示范效应与制度设计的侧重。2)当期政策效应方面,仅对外交流类政策交互项在1%显著水平上为正,说明该类政策有助于强化产业集聚对产业能值的促进作用。进一步分析发现,这类政策大多与中国体育旅游博览会、中国户外运动产业大会等活动相关,可能通过文商体旅融合发展模式推动本地资源整合与品牌传播,从而释放集聚溢出效益。然而,由于该类政策数量相对有限,仍需结合更广泛的样本进一步验证其稳定性。3)产业规划政策的滞后效应显著。尽管其当期系数为负且在5%水平上显著,但在滞后二期模型中交互项转为正且显著,表明此类政策可能存在显著的时间滞后效应。部分政策出台可能是对产业运行问题的被动回应,其作用的真正发挥有赖后续机制保障与制度落实,因此,政策评估不应忽视时间滞后因素。4)总体政策组合效力有限。在当期模型中,政策数量总和与产业集聚交互项不显著,可能因政策类型杂糅、实施效果分化而未表现出协同效应,也可能存在样本量不足的研究局限。而在滞后一期模型中,交互项显著为正但系数较小,同时,政策数量独立效应不再显著,政策支持可能通过影响集聚过程间接作用于产业能值,而非直接驱动产业绩效跃升。

  基于2019—2023年全国地级单位的面板数据,本文融合产业集聚与能值分析理论,构建双因素固定效应模型,系统检验了体育旅游产业生态化演进机制路径。主要结论如下。第一,产业集聚与能值关系呈现阶段性与非线性特征。全国层面体育旅游产业仍处于初级扩张阶段,集聚经济的影响主要表现为线性促进。但从生命周期视角看,部分处于成熟与衰退期的地区已出现倒U形关系,验证了集聚边际效益递减规律。市场维度上,观赛型市场在初期未能有效转化赛事流量,集聚效益受限;参赛型市场在衰退期面临饱和与回落风险,需通过供给优化与产品创新延长产业生命周期。

  第二,产业集聚对能值的影响具有多维路径。空间、市场与技术集聚均对能值增长存在正向作用,但效应强度存在差异。其中,市场集聚表现最为显著,表明消费整合与品牌协同是推动绩效提升的关键;空间集聚提供了互动协同的区位载体;技术集聚虽短期效应较弱,但对生态升级具有战略意义。

  第三,协同创新对集聚-能值关系具有正向调节作用,且存在显著滞后性。技术效率与全要素生产率滞后一期的交互项均为正且显著,表明协同创新通过提升资源整合、知识共享与运营效率,可以增强集聚区的内在发展动能。相比之下,技术进步未达显著,表明单点技术突破难以在短期内释放系统性外部性。

  第四,政策调节效应具有异质性与滞后性。当期模型中,仅对外交流类政策显著增强了产业集聚的绩效外溢,体现了文商体旅融合政策的现实价值。产业规划政策则呈现典型的滞后效应,在滞后两期模型中转为正向显著。政策组合效应整体有限,当前政策更多偏向补救性工具,尚未在全国层面形成系统性、前瞻性引导机制。

  本文是对体育旅游产业经济问题开创性实证研究,理论贡献体现在以下3个方面。

  第一,构建全国尺度体育旅游产业研究体系,实证评估政策工具效力。现有研究多聚焦区域案例分析[68-69],或受限于问卷数据[70],缺乏全国性、结构性分析,常以产业规模作为指标(如百度指数[71]、精品项目数[72]),对体育旅游生态外部性与系统协同性关注不足。本文在全国地级单位层面构建面板数据,运用大数据与文本挖掘技术提炼产业发展评价指标,提升了理论的普适性和模型的解释力。围绕国家旅游示范基地与精品项目创建成效之争议[73-75],引入集聚生命周期与倒U形机制,揭示示范项目效益的非线性演化,既肯定其促进作用,也指出边际递减与结构失配的潜在问题,对政策优化具有理论启示。

  第一,分阶段推进体育旅游产业集聚发展。一方面,产业集聚在初期对能值具有正向促进作用,应重点布局基础设施和政策扶持,推动核心资源集聚。可通过专项资金、税收减免、园区建设等政策,吸引中小企业和社会资本参与体育旅游项目。避免盲目申办超越自身承办能力的大体量赛事,应做好赛后遗产旅游功能规划与管理。另一方面,需警惕倒U形关系中边际效益递减现象,及时创新产业发展模式,提高资源利用效率。应通过推动多元市场主体协作,构建区域内生态化产业链,优化集聚效益。同时实施动态评估和调整机制,控制集聚规模盲目扩张,避免过度竞争和资源浪费。

  第二,推进示范项目与体育旅游市场建设深度融合。“国家体育旅游示范基地”与“中国体育旅游精品项目”作为地方推动体育旅游集聚与品牌打造的重要政策载体,其现实功能不应停留于申报与挂牌阶段,更需向市场建设与运营转化。一是应强化示范项目与体育旅游市场的协同机制,推动项目从资源依托型向运营导向型转型,特别是在观赛型市场中,鼓励跨区域赛事合作、多站联赛与赛后场馆利用,提升集聚效益与遗产承接能力。二是应加强参赛型市场产品创新与品牌建设,结合本地文化与自然禀赋,开发具有地域辨识度的特色赛事,构建“赛事-服务-体验-传播”全链条运营体系。三是应强化休闲型市场生态保护与绿色转型路径,通过建立绿色认证推动环保设施与生态赛事联动,引导游客养成环保意识,增强休闲型目的地可持续发展韧性。

  第三,构建“政企校金”协同创新平台。协同创新作为推动体育旅游产业高质量发展的核心机制,应聚焦跨主体、跨区域、跨产业的协作网络构建,强化政府、企业、高校与金融机构之间资源整合与要素耦合。一是政府应发挥引导作用,统筹区域协同规划,推动示范项目与基础设施共建共享,强化税收、财政与科研支持,构建差异化、系统化政策供给体系,提升政策导向适配性与引导力。二是企业应在明晰自身生态位的基础上,推动产业链协同与市场品牌建设,探索数字化、场景化与智能化融合路径,增强商业创新能力与市场响应速度。三是高校与科研机构作为科技创新与人才供给的核心支撑,应深化跨学科合作与产学研融合,推动科研成果市场转化与新兴产业孵化,提升产业技术含量与绿色转型能力。四是金融机构应通过资本配置与风险保障机制,拓宽融资渠道,创新金融产品体系,为中小企业和高潜力项目提供精准支持,提升产业系统性投资效率与抗风险能力。

  第四,提升政策设计的前瞻性与精准性。由于政策实施存在滞后效应与效力衰减问题,应基于系统观与发展阶段逻辑,构建兼具统筹引导与因地施策功能的政策体系。一是针对区域差异,应制定具备适应性与补充性的差异化政策组合,如中部可依托资源与市场优势强化品牌传播与文化塑造,华南应聚焦绿色技术创新与生态治理,西北则可发展科研训练基地与差异化特色项目,推动资源高效转化与产业集聚。二是在市场结构维度,需应对观赛型市场资源浪费和参赛型市场创新不足的潜在风险。前者如华北赛事流量转化效率偏低,应通过赛事遗产活化与节事旅游融合提升承载能力;后者如东北、西南地区存在产品同质化,应通过供给创新与产业链延伸延长市场生命周期。三是构建动态政策评估与跟踪机制,强化数据反馈与调整能力,推动政策从短期补救工具向长期发展引擎转变。

  由于数据收集限制,本研究未能构建基于更长时间跨度的产业生态模型,同时未充分纳入可能影响模型内生性的其他关键变量,例如口碑传播、体育人口、旅游承载力等对体育旅游发展具有影响的其他因素。未来研究应将这些变量纳入模型以更全面地揭示体育旅游产业的发展规律。其次,受限于篇幅,未能深入探讨不同地区的空间效应及不同类型政策实施效果的区域异质性。未来可通过引入空间计量模型、双重差分法等更为精细的分析方法,开展体育旅游产业区域性及政策效果专题研究。最后,未来研究还可以基于不同产业主体间互动行为,探索诸如知识溢出、规模经济与产业融合等创新路径,以进一步丰富产业集聚对产业能值影响效应及其传导机制的研究,逐步完善体育旅游产业研究理论体系。